Beranda
/ Skema Saklar Sentuh - Rangkaian Saklar Sentuh Sederhana 1 Transistor Blog Berbagi : Misal dipasang pada sepeda motor, maka sepeda motor tidak bisa hidup walaupun kontak sudah on sebelum bagian tertentu dari sepeda motor kita sentuh.
Skema Saklar Sentuh - Rangkaian Saklar Sentuh Sederhana 1 Transistor Blog Berbagi : Misal dipasang pada sepeda motor, maka sepeda motor tidak bisa hidup walaupun kontak sudah on sebelum bagian tertentu dari sepeda motor kita sentuh.
Skema Saklar Sentuh - Rangkaian Saklar Sentuh Sederhana 1 Transistor Blog Berbagi : Misal dipasang pada sepeda motor, maka sepeda motor tidak bisa hidup walaupun kontak sudah on sebelum bagian tertentu dari sepeda motor kita sentuh.. When the ic is triggered by the induced voltage of human body the output goes high for a time determined by r1 and c1. Memasang signal meter icom ic 2n. Produk/modul pengaman dan dus kemasan. Fungsi dioda tersebut adalah sebagai rangkaian snubber. Biasanya pada notebook, laptop, komputer pc dan juga beberapa gadget yang saat…
Nah, jika anda menyentuh lempeng sentuh, bohlam menyala redup. Memasang signal meter icom ic 2n. Dalam skema gambar rangkaian di atas, memiliki konsep kerja dimana jika kontak tersebut disentuh dengan jari maka arus listrik akan langsung mengalir. Kinerja saklar sentuh ini mendeteksi arus yang melewati jari dimana menghubungkan 2 buah kontak yang harus anda berikan timah yang bisa meminimalkan karat di komponen tersebut. Komentar oleh suwarno | 11 agustus 2009
Ne555 Touch Switch Ic Schematics from 4.bp.blogspot.com Biasanya pada notebook, laptop, komputer pc dan juga beberapa gadget yang saat… Saklar sentuh on/off rangkaian saklar sentuh on/off sangat sederhana. Adapun skema untuk rangkaian saklar sentuh sederhana adalah sebagai berikut. Kali ini mub mencoba untuk bisa share skema 'ptt lock' untuk perangkat rig dan ht, jadi hanya dengan menyentuh 'sensor' perangkat radio komunikasi anda bisa transmit tanpa harus menekan tombol seperti biasanya. Skema rangkaian saklar sentuh sederhana cara kerja rangkaian saklar sentuh ini cukup sederhana, dua buah transistor yang disusun secara darlington, anggap saja kedua transistor ini diidentifikasi sebagai q1 dan q2, kedua transistor ini berfungsi sebagai penguat arus untuk meningkatkan sensitivitas sensor pada saat di sentuh, hal ini akan. C1 (220 µf) dan c2 (0.01 µf) 3. Kinerja saklar sentuh ini mendeteksi arus yang melewati jari dimana menghubungkan 2 buah kontak yang harus anda berikan timah yang bisa meminimalkan karat di komponen tersebut. Saklar sentuh kuncirahasia dengan saklar sentuh.
Sensor sentuh kurang efektif jika dipasang di pintu gerbang mas,pintu gerbang umumnya berbahan logam dan tentunya terhubung dengan tanah/ground, dan juga rawan terkena hujan.jika ingin alarm berbunyi saat pintu gerbang di buka, tinggal anda pasang saklar nc pada pintu gerbang, tinggal dihubungkan dengan rangkaian alarm,jadi saat dibuka alarm.
Skema rangkaian saklar sentuh berbasis ic 555: Saklar sentuh, dari namanya mungkin anda telah faham apa itu rangkaian saklar sentuh elektronik?. Q1 (bc547) dan q2 (bc547) Kinerja saklar sentuh ini mendeteksi arus yang melewati jari dimana menghubungkan 2 buah kontak yang harus anda berikan timah yang bisa meminimalkan karat di komponen tersebut. Sytem kerja pada mobil : Dalam dunia rangkaian lampu mungkin anda pernah. Kinerja saklar sentuh ini mendeteksi arus yang melewati jari dimana menghubungkan 2 buah kontak yang harus anda berikan timah yang bisa meminimalkan karat di komponen tersebut. Biasanya pada notebook, laptop, komputer pc dan juga beberapa gadget yang saat… Skema rangkaian saklar sentuh sederhana cara kerja rangkaian saklar sentuh ini cukup sederhana, dua buah transistor yang disusun secara darlington, anggap saja kedua transistor ini diidentifikasi sebagai q1 dan q2, kedua transistor ini berfungsi sebagai penguat arus untuk meningkatkan sensitivitas sensor pada saat di sentuh, hal ini akan. Komentar oleh suwarno | 11 agustus 2009 Setiap kontak off, motor tidak bisa hidup walaupun kontak on sebelum disentuh. 2,5cm x 3,2cm x 4,8cm unit including: Adapun skema untuk rangkaian saklar sentuh sederhana adalah sebagai berikut.
Namun jika mendengar gadget dan juga barang elektronik yang hanya dioperasikan dengan layar sentuh, tentu saja anda sudah paham. Q1 (bc547) dan q2 (bc547) Dalam skema gambar rangkaian di atas, memiliki konsep kerja dimana jika kontak tersebut disentuh dengan jari maka arus listrik akan langsung mengalir. Dan rangkaian saklar sentuh tersebut menjadi salah satu komponen yang masuk ke dalam perangkat tersebut. Skema rangkaian saklar sentuh sederhana cara kerja rangkaian saklar sentuh ini cukup sederhana, dua buah transistor yang disusun secara darlington, anggap saja kedua transistor ini diidentifikasi sebagai q1 dan q2, kedua transistor ini berfungsi sebagai penguat arus untuk meningkatkan sensitivitas sensor pada saat di sentuh, hal ini akan.
Cara Membuat Saklar Sentuh Alrm Motor Youtube from i.ytimg.com Skema rangkaian saklar sentuh sederhana cara kerja rangkaian saklar sentuh ini cukup sederhana, dua buah transistor yang disusun secara darlington, anggap saja kedua transistor ini diidentifikasi sebagai q1 dan q2, kedua transistor ini berfungsi sebagai penguat arus untuk meningkatkan sensitivitas sensor pada saat di sentuh, hal ini akan. Biasanya pada notebook, laptop, komputer pc dan juga beberapa gadget yang saat… Tidak seperti rangkaian saklar sentuh pada umumnya saat sekarang ini yang menggunakan ic seluruhnya, rangkaian ini berbasis transistor dengan tambahan sebuah gerbang ic cmos untuk menahan kondisi dari sentuhan sampai pada kondisi selanjutnya. Skema lampu emergency led sentuh, saklar sentuh lampu ac, rangkaian saklar sentuh, rangkaian lampu emergency led 12 volt, rangkaian saklar sentuh dengan scr, rangkaian saklar sentuh dengan mosfet, rangkaian saklar sentuh on off, rangkaian lampu emergency 4 volt, 89+ rangkaian lampu sentuh nyala. Saklar sentuh on/off rangkaian saklar sentuh on/off sangat sederhana. Skema signal meter untuk radio icom ic2n ini sebelumnya saya dapatkan dari internet, skema aslinya dibuat dengan tangan. Skema di atas adalah switch sensor touch negatif. Q1 (bc547) dan q2 (bc547)
Skema signal meter untuk radio icom ic2n ini sebelumnya saya dapatkan dari internet, skema aslinya dibuat dengan tangan.
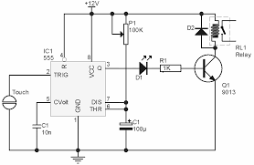
Q1 (bc547) dan q2 (bc547) Cara kerja dari rangkaian ini adalah, apabila pada switch on/off ditekan maka relay akan tertutup atau dalam kodisi on, dan jika ditekan kembali maka relay akan terbuka atau memutus aliran listrik ke kondisi off. Rangkaian saklar sentuh dengan satu keping logam | jika pada artikel sebelumnya, anda telah mencoba merakit skema saklar sentuh sederhana, mungkin anda merasa ribet dan kurang puas (tidak sesuai dengan apa yang anda kehendaki / kurang efisien ) karena pada rangkaian tersebut harus menngunakan dua keping logam yang digunakan sebagai media sentuhnya. Rangkaian saklar sentuh tentu menjadi hal yang masih awam. Skema rangkaian saklar sentuh sederhana. Produk/modul pengaman dan dus kemasan. Biasanya pada notebook, laptop, komputer pc dan juga beberapa gadget yang saat… Skema signal meter untuk radio icom ic2n ini sebelumnya saya dapatkan dari internet, skema aslinya dibuat dengan tangan. 1 sensor sentuh ukuran : Skema dimmer saklar sentuh juhadi kulon progo. When the ic is triggered by the induced voltage of human body the output goes high for a time determined by r1 and c1. Pada rangkaian diatas jika sobat tidak menemukan transistor untuk jenis bc 547 sobat dapat menggantinya dengan transistor c945, c828, ataupun transistor sejenisnya yang bertipe npn. Logika kemudi di dalam rangkaian multivibrator monostabil sebagai saklar sentuh ini memakai ic 555.
Komentar oleh suwarno | 11 agustus 2009 Kinerja saklar sentuh ini mendeteksi arus yang melewati jari dimana menghubungkan 2 buah kontak yang harus anda berikan timah yang bisa meminimalkan karat di komponen tersebut. Rangkaian ini sudah saya modifikasi dengan menggunakan komponen elektronika yang mudah di dapatkan di pasaran indonesia. Logika kemudi di dalam rangkaian multivibrator monostabil sebagai saklar sentuh ini memakai ic 555. Mengubah tegangan dc 12 v ke ac 220 v daya 100 watt;
Sistem Otomasi Pengaman Motor Sensor Sentuh from 1.bp.blogspot.com Rangkaian utama saklar sentuh 3.1. Brosur petunjuk dan skema pemasangan (manual book). Fungsi dioda tersebut adalah sebagai rangkaian snubber. Kinerja saklar sentuh ini mendeteksi arus yang melewati jari dimana menghubungkan 2 buah kontak yang harus anda berikan timah yang bisa meminimalkan karat di komponen tersebut. Kali ini mub mencoba untuk bisa share skema 'ptt lock' untuk perangkat rig dan ht, jadi hanya dengan menyentuh 'sensor' perangkat radio komunikasi anda bisa transmit tanpa harus menekan tombol seperti biasanya. When the ic is triggered by the induced voltage of human body the output goes high for a time determined by r1 and c1. Tidak seperti rangkaian saklar sentuh pada umumnya saat sekarang ini yang menggunakan ic seluruhnya, rangkaian ini berbasis transistor dengan tambahan sebuah gerbang ic cmos untuk menahan kondisi dari sentuhan sampai pada kondisi selanjutnya. Mengubah tegangan dc 12 v ke ac 220 v daya 100 watt;
Cara kerja dari rangkaian ini adalah, apabila pada switch on/off ditekan maka relay akan tertutup atau dalam kodisi on, dan jika ditekan kembali maka relay akan terbuka atau memutus aliran listrik ke kondisi off.
Ya tentu saja merupakan sebuah rangkaian elektronika yang berfungsi sebagai pengganti saklar. Saklar sentuh sederhana dengan ne555; Awalnya, saat saklar utama menyala, bohlam mati. Filed under oprex tagged with auto switch, ptt lock, ptt sentuh, saklar sentuh, saklar sentuh on of, skema saklar sentuh untuk rig dan ht, touch switch. Saklar sentuh, dari namanya mungkin anda telah faham apa itu rangkaian saklar sentuh elektronik?. Kali ini mub mencoba untuk bisa share skema 'ptt lock' untuk perangkat rig dan ht, jadi hanya dengan menyentuh 'sensor' perangkat radio komunikasi anda bisa transmit tanpa harus menekan tombol seperti biasanya. Biasanya pada notebook, laptop, komputer pc dan juga beberapa gadget yang saat… 2,5cm x 3,2cm x 4,8cm unit including: Logika kemudi di dalam rangkaian multivibrator monostabil sebagai saklar sentuh ini memakai ic 555. Sytem kerja pada mobil : Karna rangkaian menggunakan komponen induktif yaitu relay maka rangkaian diatas perlu diberi proteksi untuk menghindari kerusakan dengan cara menambahkan dioda d2 yang dipasang terbalik. Saklar sentuh adalah saklar yang pengoperasiannnya cukup hanya disentuh (tangan), bisa diaplikasikan untuk berbagai keperluan dan keinginan. Dalam skema gambar rangkaian di atas, memiliki konsep kerja dimana jika kontak tersebut disentuh dengan jari maka arus listrik akan langsung mengalir.
Berbagi
Posting Komentar
untuk "Skema Saklar Sentuh - Rangkaian Saklar Sentuh Sederhana 1 Transistor Blog Berbagi : Misal dipasang pada sepeda motor, maka sepeda motor tidak bisa hidup walaupun kontak sudah on sebelum bagian tertentu dari sepeda motor kita sentuh."
Posting Komentar untuk "Skema Saklar Sentuh - Rangkaian Saklar Sentuh Sederhana 1 Transistor Blog Berbagi : Misal dipasang pada sepeda motor, maka sepeda motor tidak bisa hidup walaupun kontak sudah on sebelum bagian tertentu dari sepeda motor kita sentuh."